我们非常高兴地宣布 Kmesh v0.5.0 的发布。首先,感谢我们的贡献者在过去两个月中的辛勤工作。在 v0.5.0 版本中,我们进行了许多重要的增强,包括命令行工具 、更全面的端到端测试覆盖、底层 eBPF 信息的可视化改进、可观测性增强、完整的重启支持、CNI 安装程序的改进以及 XDP 程序中的 RBAC 支持。此外,在本次发布周期中,我们修复了许多关键的 Bugs,重构了部分关键代码,并增加了更多测试覆盖,使 Kmesh 更加稳定和健壮。

Kmesh背景回顾

尽管以Istio 为代表的服务网格在过去几年得到了广泛的关注并取得了显著的知名度,但 Istio 社区曾经重点推广的 模式在资源开销和数据链路延迟等方面会对工作负载产生显著影响,因此用户在选择落地方案时仍然相对谨慎。此外, 模式的一个主要缺点是其与业务容器的生命周期强绑定,无法独立进行升级。为了解决这些问题,Kmesh 创新性地提出了基于内核的无 流量治理方案,将流量治理下沉至内核层面。当前Kmesh支持“-”和“Dual-”两种模式。

对于“-”模式,由于 eBPF 技术非常适合四层流量治理,并且结合可编程内核模块,可以实现七层流量编排。Kmesh 最初完全依赖 eBPF 和内核模块来实现 L4-L7 的治理。Kmesh 采用随流治理策略,不会在服务通信过程中增加额外的连接跳数,与 模式相比,服务之间的通信连接数从三条减少至一条。“-”模式的架构图如下:

map0.5多少算高_map@0.5_map0.5是什么

同时,为了增强七层协议的治理能力,今年 Kmesh 引入了一种新的治理模式——“Dual-”模式,利用 eBPF 将流量转发到 kmesh- 进行高级的七层协议治理。这是一种更灵活的分层治理模型,能够按需满足不同用户的多样化需求。

map0.5多少算高_map0.5是什么_map@0.5

Kmesh 0.5版本关键特性解析Kmesh重启时的零停机时间现在,Kmesh 可以在重启后优雅地重新加载 eBPF Map 和程序,且不需要在重启后重新注册命名空间或特定 Pod。这意味着在重启期间,流量不会中断,这对用户来说是一个巨大的好处。在 kmesh- 重启后,eBPF Map 配置将自动更新为最新状态。

map@0.5_map0.5是什么_map0.5多少算高

如上图所示通过将 ebpf 程序 pin 在内核目录上,kmesh 关闭后 ebpf 依然可以正常对流量进行治理,保证 kmesh 重启过程中服务不中断。

在 kmesh 重启后,将 中存放的 与最新获取的 作对比,将 中的 更新至最新。

在 v0.4.0 版本中map@0.5,Kmesh 重启后需要重新启动所有由 Kmesh 管理的 Pod,以便重新管理,因为该管理是由 CNI 插件触发的。现在这一过程已在 kmesh- 中完成,因此 Pod 不需要重新启动即可重新管理。

可观测性增强

现在,Kmesh 支持 L4 访问日志,使用户能够清晰地可视化 Kmesh 管理的流量。请注意,访问日志默认未启用。您可以通过修改 Kmesh 中 spec..args的---参数来启用访问日志功能。我们还将支持使用 动态启用访问日志。

访问日志的示例如下:

accesslog: 2024-09-14 08:19:26.552709932 +0000 UTC
src.addr=10.244.0.17:51842, src.workload=prometheus-5fb7f6f8d8-h9cts, src.namespace=istio-system,
dst.addr=10.244.0.13:9080, dst.service=productpage.echo-1-27855.svc.cluster.local, dst.workload=productpage-v1-8499c849b9-bz9t9, dst.namespace=echo-1-27855, direction=INBOUND, sent_bytes=5, received_bytes=292, duration=2.733902ms

其中各个字段的含义为:

map@0.5_map0.5是什么_map0.5多少算高

同时,为 Kmesh 适配的 插件也已添加,以便更好地可视化各维度的监控指标。此外,可观测性方面的一些关键问题已得到修复,有效提高了其准确性和稳定性。

map0.5是什么_map0.5多少算高_map@0.5

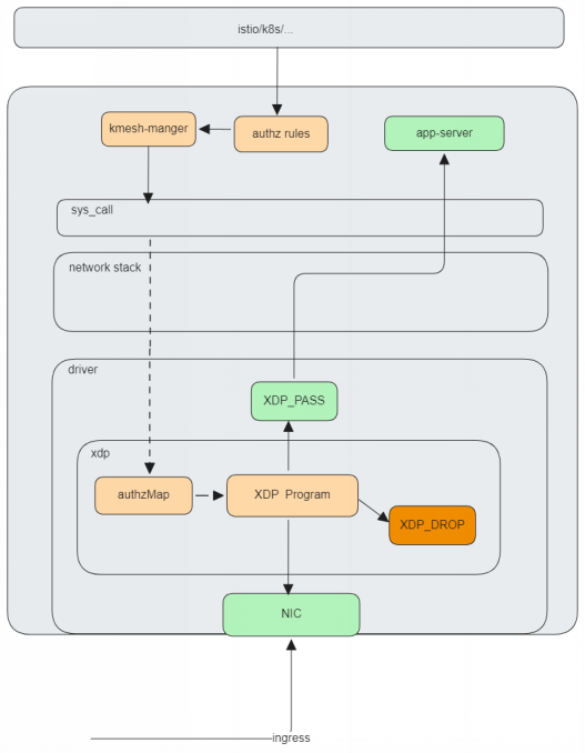
将授权执行下沉到XDP程序中

在 v0.3.0 版本中,Kmesh 已支持 L4 RBAC,但之前的解决方案是在用户空间中进行 RBAC,这在性能和功能上存在一些问题。现在我们已将其下沉到 XDP eBPF 中,这项功能将真正可用。目前,鉴权规则已转移到 eBPF Map中,这使得能够完全在 eBPF 程序中执行授权。当授权结果为拒绝时,XDP 程序会直接丢弃请求数据包,从而使客户端能够检测到连接失败。

下沉到 XDP 程序的关键是使用了 eBPF 的 tail-call 机制,将不同的匹配规则通过 tail-call 串联起来,遵循了原先在用户空间进行鉴权的逻辑。

map0.5是什么_map0.5多少算高_map@0.5

如上图所示,集群内配置的鉴权规则通过消息订阅机制,被写入 eBPF Map。Pod 上入方向的流量在建链时,会在 XDP 程序中进行鉴权规则匹配,如果鉴权结果为拒绝,则包被丢弃;如果鉴权结果为允许,则流量将通过协议栈发送到对应的 App 进程。

更好的调试能力我们新增了命令行工具 !现在,您无需进入相应的 Kmesh 守护进程 Pod 来调整 Kmesh 守护进程的日志级别或转储配置。您可以直接使用 :

# 调整 kmesh-daemon 日志级别(例如,debug | error | info)
kmeshctl log kmesh-6ct4h --set default:debug
# 转储配置
kmeshctl dump kmesh-6ct4h workload

未来将为 添加更多功能,以便用户更好地管理和调试 Kmesh。

更好的底层BPF Map可视化

之前我们有接口/debug//ads 和 /debug//来输出 Kmesh 守护进程中缓存的配置内容。由于各种原因map@0.5,Kmesh 守护进程缓存中的配置与实际的 eBPF 可能并不完全一致。如果我们能获取人可读的 eBPF 信息,将更有助于我们进行故障排查。现在,我们可以通过接口 /debug/bpf/* 获取这些信息。这些信息也将被集成到 中,方便查看,并且可以进一步扩展,以判断底层 eBPF 是否与 Kmesh 守护进程中的配置同步。

# Get eBPF info in dual-engine mode
kubectl exec -ti -n kmesh-system kmesh-6ct4h -- curl 127.0.0.1:15200/debug/config_dump/bpf/workload
# Get eBPF info in kernel-native mode
kubectl exec -ti -n kmesh-system kmesh-6ct4h -- curl 127.0.0.1:15200/debug/config_dump/bpf/ads

改进CNI安装程序

由于 CNI 安装程序是 Kmesh 守护进程,如果 kmesh- 意外崩溃或机器突然断电,CNI 将无法卸载 CNI 配置。如果 的 token 过期,则 kmesh- 异常退出后,任何 Pod 都无法成功启动。因此,我们采取了以下两种方法来解决此问题:

支持工作负载

现在,对于 Kmesh 双引擎模式,我们支持通过 Pods 访问服务。

性能提升

在双引擎模式中,我们通过使用本地缓存来优化工作负载和服务响应处理期间的 BPF Map更新,避免了对 BPF Map的循环遍历。

关键Bug修复

我们还修复了一些重大 Bug:

致谢贡献者

Kmesh v0.5.0 版本包含了来自14 位贡献者的 567 次代码提交,在此对各位贡献者表示由衷的感谢:

@

@

@

@

@-xsy

@Okabe--0

@lec-bit

@weli-l

@

@

@

@

@

@

我们始终以开放中立的态度发展 Kmesh,持续打造 服务网格业界标杆方案,服务千行百业,促进服务网格健康有序的发展。Kmesh 当前正处于高速发展阶段,我们诚邀广大有志之士加入!

参考链接

Kmesh v0.5.0:

Kmesh :

Kmesh :

添加小助手

发表回复

您的邮箱地址不会被公开。 必填项已用 * 标注